跳至主要內容

學生事務處┆學生輔導中心 Student Counseling Center

中EN
學務處首頁
學務處首頁
  • 關於我們
    • 單位介紹
    • 人員職掌
      • 專任人員
      • 兼任心理師
      • 實習心理師
      • 心理師專長
    • 位置圖
  • 最新消息
    • 活動訊息
    • 行政公告
  • 主題專文
    • 本月推薦
    • 自我覺察/自我照顧
    • 人際關係/人我界線
    • 關係失落/悲傷哀悼
    • 家庭關係/親子關係
    • 課業學習/時間管理
    • 親密關係/伴侶相處
    • 情緒關照/壓力管理
    • 生涯探索/職場準備
    • 網路使用/社群軟體
    • 身心健康/生理疾病
    • 多元性別/性別認同
    • Mental Health
  • 業務項目
    • 個別諮商
    • 團體諮商
    • 心理測驗
    • 心理衛生推廣
    • 專業教育訓練
    • 實習心理師專區
    • 同儕輔導之推廣與培訓
  • 文件規章
    • 法規
    • 文件下載
  • 北一區輔諮中心
  • 資源連結
搜尋
學務處首頁
學務處首頁

學生事務處┆學生輔導中心
Student Counseling Center

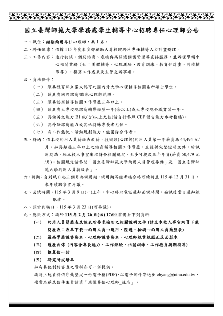
【徵才】學生輔導中心 招聘專任心理師 Recruitment Notice for Counseling Psychologist

最新消息, 行政公告 / 2026 年 2 月 2 日
臺師大學輔中心招聘專任心理師DM20260202下載
← 上一篇 文章
下一篇 文章 →
  • 關於我們
    • 單位介紹
    • 人員職掌
      • 專任人員
      • 兼任心理師
      • 實習心理師
      • 心理師專長
    • 位置圖
  • 最新消息
    • 活動訊息
    • 行政公告
  • 主題專文
    • 本月推薦
    • 自我覺察/自我照顧
    • 人際關係/人我界線
    • 關係失落/悲傷哀悼
    • 家庭關係/親子關係
    • 課業學習/時間管理
    • 親密關係/伴侶相處
    • 情緒關照/壓力管理
    • 生涯探索/職場準備
    • 網路使用/社群軟體
    • 身心健康/生理疾病
    • 多元性別/性別認同
    • Mental Health
  • 業務項目
    • 個別諮商
    • 團體諮商
    • 心理測驗
    • 心理衛生推廣
    • 專業教育訓練
    • 實習心理師專區
    • 同儕輔導之推廣與培訓
  • 文件規章
    • 法規
    • 文件下載
  • 北一區輔諮中心
  • 資源連結
中EN
  • 關於我們
    • 單位介紹
    • 人員職掌
      • 專任人員
      • 兼任心理師
      • 實習心理師
      • 心理師專長
    • 位置圖
  • 最新消息
    • 活動訊息
    • 行政公告
  • 主題專文
    • 本月推薦
    • 自我覺察/自我照顧
    • 人際關係/人我界線
    • 關係失落/悲傷哀悼
    • 家庭關係/親子關係
    • 課業學習/時間管理
    • 親密關係/伴侶相處
    • 情緒關照/壓力管理
    • 生涯探索/職場準備
    • 網路使用/社群軟體
    • 身心健康/生理疾病
    • 多元性別/性別認同
    • Mental Health
  • 業務項目
    • 個別諮商
    • 團體諮商
    • 心理測驗
    • 心理衛生推廣
    • 專業教育訓練
    • 實習心理師專區
    • 同儕輔導之推廣與培訓
  • 文件規章
    • 法規
    • 文件下載
  • 北一區輔諮中心
  • 資源連結

國立臺灣師範大學 「學生事務處」版權所有
TEL: (02)7749-5363  FAX : (02) 2395-7298
地址:106台北市和平東路一段162號